新闻中心

NEWS CENTER

滑动更多

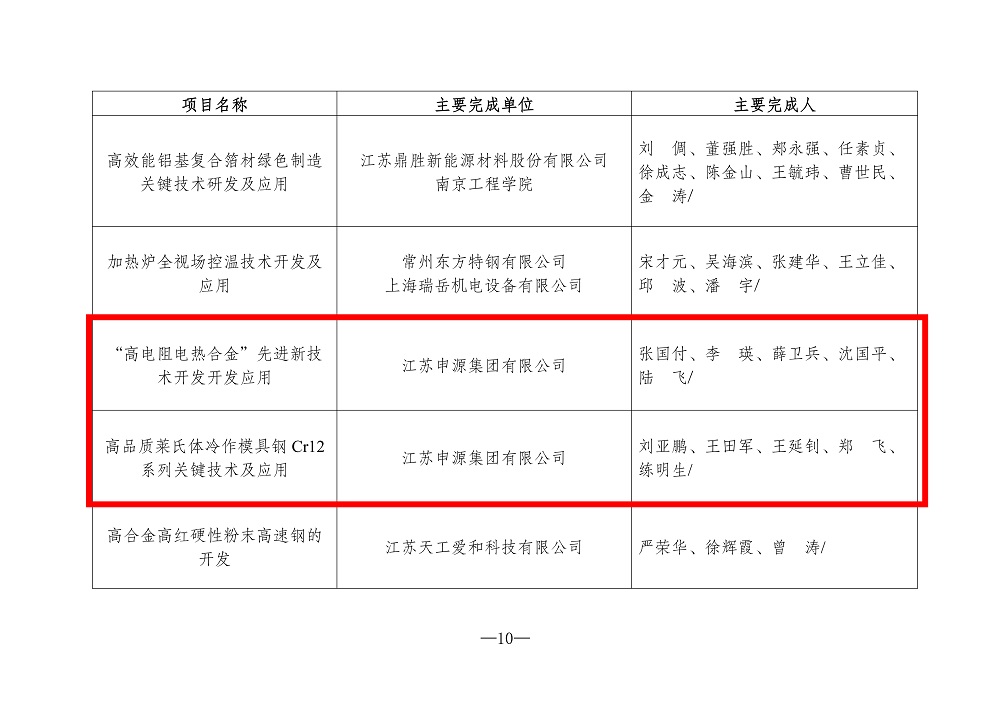
申源集团两项技术成果荣获省冶金行业“科学技术奖”

2025-12-24 06:43:52

热烈祝贺申源集团“高电阻电热合金”先进新技术开发应高品质莱氏体冷作模具钢Cr12系列关键技术及应用荣膺2025年度“江苏省冶金行业协会、江苏省金属学会科学技术奖”二等奖;涂玉国、张国付荣获创新人才奖,刘亚鹏荣获青年人才奖。

关于公布2025年度“江苏省冶金行业协会、江苏省金属学会科学技术奖”获奖结果的通知[1]




销售热线 / 服务热线:0523-83438888

E-mail:syjt@steeljs.com

地址:兴化市戴南镇人民路888号

Copyright 江苏申源集团有限公司 All Rights Reserved 备案号:苏ICP备18056550号-2